beats365(中国区)-唯一官方网站


  • 首页首页
  • 走进简投走进简投
  • 业务布局业务布局
  • 新闻中心新闻中心
  • 党的建设党的建设
  • 廉洁简投廉洁简投
  • 重要信息发布重要信息发布
集团简介
集团领导
组织架构
成员企业
走进简投

beats365(中国区)-唯一官方网站成立于2017年10月,注册资本60亿元。[详情]

 建设管理  产业发展  城市运营  地产开发  智慧能源
集团动态
媒体报道
公示公告
绿碳赋能 智启新程——“开讲吧,简投”2026年第2期培训成功举办

为深入贯彻国家绿色低碳发展理念,进一步拓展集团在绿色低碳领域的业...[详情]

主题教育
党建动态
主题活动
群团活动
企业文化
深入学习贯彻党的二十大精神

高举中国特色社会主义伟大旗帜 为全面建设社会主义现代化国家而团结奋斗。[详情]

简投廉影
警钟长鸣
廉洁聚焦
廉洁简投

弘扬廉政文化,营造风清气正的廉洁企业氛围。

项目招采
员工招聘
资产招租
重要信息发布

依法履行信息公开职责,提高企业工作透明度。

首页

走进简投

  • 集团简介
  • 集团领导
  • 组织架构
  • 成员企业

业务布局

  • 建设管理
  • 产业发展
  • 城市运营
  • 地产开发
  • 智慧能源

新闻中心

  • 集团动态
  • 媒体报道
  • 公示公告

党的建设

  • 主题教育
  • 党建动态
  • 主题活动
  • 群团活动
  • 企业文化

廉洁简投

  • 简投廉影
  • 警钟长鸣
  • 廉洁聚焦

重要信息发布

  • 项目招采
  • 员工招聘
  • 资产招租
  • 1 交易公告 2025-12-08
  • 2 变更公告
  • 3 流标或终止
  • 4 评标结果 2025-12-19 ✓
  • 5 中标结果 2025-12-25

绿色代表已完成环节

红色代表进行中环节

灰色代表未进行环节

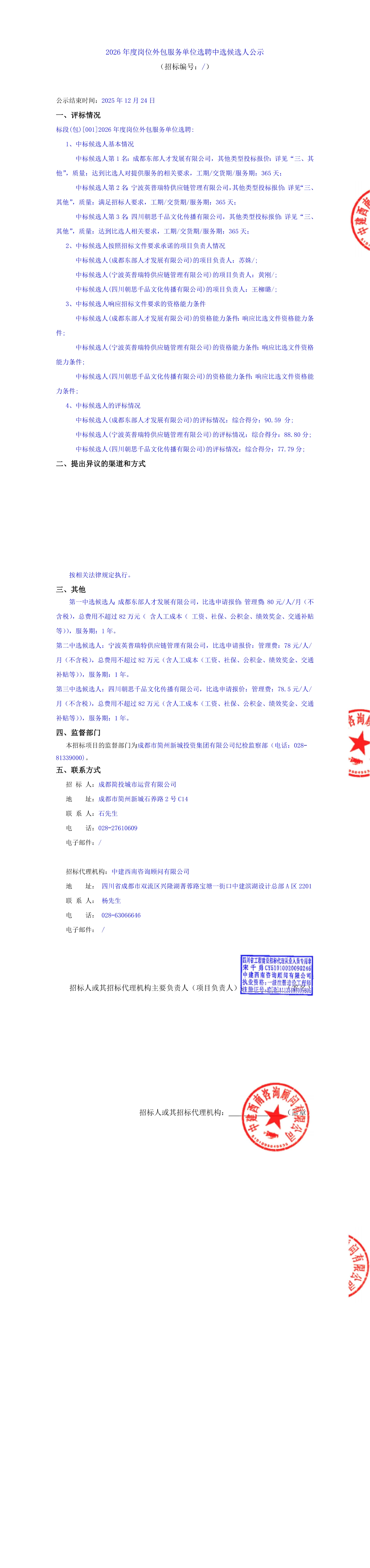
2026年度岗位外包服务单位选聘中选候选人公示

beats365(中国区)-唯一官方网站 2025/12/19
分享到:

关注微信公众号
获取更多资讯动态

地址:成都东部新区石养路2号

电话:(+86) 028-81332990

版权所有©2026 beats365(中国区)-唯一官方网站 All Rights Reserved.      蜀ICP备19000666号